芯城品牌采购网 > 品牌资讯 > DC

ADC芯片换代:领慧立芯LHA7530接棒CS5530-芯城品牌采购网

CirrusLogic旗下经典24位Σ-Δ型ADC芯片CS5530系列,已明确2026年9月12日为最终停产(EOL)节点。晶圆厂关闭引发的供应链结构性断裂,让无数依赖该芯片的企业直面“断供”危机——寻找性能匹配、供应稳定的替代方案,已成迫在眉睫的任务。国产化替代浪潮中,苏州领慧立芯科技有限公司(简称“领慧立芯”)推出的LHA7530/7532/7534系列高精度ADC,正成为破局关键。这款24b

芯城品牌采购网

19152

博通(Broadcom)发布最强交换机芯片-芯城品牌采购网

7月16日消息,博通Broadcom)宣布,其突破性的以太网交换机TomahawkUltra正式上市。这款交换机旨在适应高性能计算(HPC)和人工智能(AI)工作负载,提供超低延迟、海量吞吐量和无损网络性能。TomahawkUltra并非追求通用网络的最大吞吐量,而是专注于小数据包和低延迟,旨在取代InfiniBand和NVLink等技术。它的延迟为250纳秒,在51.2Tbps的吞吐量下,能实

芯城品牌采购网

16094

国产射频直采ADC突破国际封锁!成都华微推出首颗4通道40GSPS芯片-芯城品牌采购网

9月1日,成都华微电子科技股份有限公司正式官宣,成功推出国产首颗4通道12位40GSPS高速高精度射频直采ADC芯片——HWD12B40GA4。这一突破不仅再次刷新国产ADC的性能上限,更标志着我国在高端射频直采领域已跻身国际领先行列。在高速信号处理领域,射频直采(RFDirectSampling)技术堪称“皇冠上的明珠”。它能直接对高频射频信号进行采样,省去传统方案中复杂的混频、中频处理环节,既

芯城品牌采购网

18443

ADI亚德诺半导体发布高性能数据采集ADC/DAC专用芯片AD4858BBCZ-芯城品牌采购网

一、行业需求背景:高压精密采集领域的技术痛点与ADI的解决方案​随着工业自动化、新能源发电、半导体测试及智能电网等领域的快速发展,“高压场景下的多通道精密同步采样”成为核心技术需求。当前市场中,传统高压采集方案常面临三大痛点:一是多通道采集存在相位差,导致电能质量分析、功率计算等场景的精度偏差;二是高压信号与微小信号共存时,动态范围不足,难以同时捕捉两类信号;三是系统设计复杂,需额外搭配衰减器、放

芯城品牌采购网

18218

DC电源简介DC电源即直流电源,是维持电路中形成稳恒电流的装置。如干电池、蓄电池、直流发电机等。直流电源有正、负两个电极,正极的电位高,负极的电位低,当两个电极与电路连通后,能够使电路两端之间维持恒定的电位差,从而在外电路中形成由正极到负极的电流。单靠水位高低之差不能维持稳恒的水流,而借助于水泵持续地把水由低处送往高处就能维持一定的水位差而形成稳恒的水流。与此类似,单靠电荷所产生的静电场不能维持稳

芯城品牌采购网

16221

DCDC电源模块原理根据调整管的工作状态,我们常把稳压电源分成两类:线性稳压电源和开关稳压电源。线性稳压电源,是指调整管工作在线性状态下的稳压电源。而在开关电源中则不一样,开关管(在开关电源中,我们一般把调整管叫做开关管)是工作在开、关两种状态下的:开――电阻很小;关――电阻很大。开关电源是一种比较新型的电源。它具有效率高,重量轻,可升、降压,输出功率大等优点。但是由于电路工作在开关状态,所以噪声

芯城品牌采购网

12904

DCIF分辨率优点经过对大量视频信号进行测试,基于目前的视频压缩算法,DCIF分辨率比HalfD1能更好解决CIF清晰度不够高和D1存储量高、价格高昂的缺点,用来解决CIF和4CIF,特别是在512Kbps码率之间,能获得稳定的高质量图像,满足用户对较高图像质量的要求,为视频编码提供更好的选择。CIF清晰度不够高和D1存储量高、价格高昂的缺点分辨率,静态回放分辨率理论上最高可达360TVline的

芯城品牌采购网

12813

DCB板特点高强度、高导热率、高绝缘性;机械应力强,形状稳定,可用蚊钉连接;结合力强,防腐蚀;极好的热循环性能,循环次数达5万次,可靠性高;与PCB板(或IMS基片)一样可刻蚀出各种图形的结构无污染、无公害;使用温度宽-55℃~850℃;热膨胀系数接近硅,简化功率模块的生产工艺。DCB板技术参数最大规格mm×mm138×178或138×188瓷片厚度mm0.25,0.32,0.38,0.5,0.6

芯城品牌采购网

11216

ADIDC1877A演示电路板产品介绍-芯城品牌采购网

简介AnalogDevicesInc.DC1877A演示电路板是一款评估板,具有基于LTC3890A同步降压直流-直流控制器的500mA输出直流-直流电源示例电路。LTC3630A采用BurstMode®工作模式实现高效运行,内置高侧和低侧功率开关。DC1877A演示板提供1.8V、3.3V、5V的跳线选择输出电压,以及额外电压选项。LTC3630A具有内部软启动功能,可提供更长的软启动时间。规范

芯城品牌采购网

18044

AC-DC模块电源概述AC-DC模块电源:昂鼎的交流转直流模块电源,可以取代传统变压器、适配器,是一种小型化的开关电源,可以免除因为使用外挂电源适配器,配件又多又烦的困绕。AC-DC模块电源产品特色1.体积小、重量轻:昂鼎的交流转直流模块电源体积为市售产品的一半左右,可以让使用者产品轻薄短小。2.认证齐全:昂鼎的交流转直流模块电源UL、CE认证齐全,产品品质符合国际标准,是高阶产品选用的最好解决方

芯城品牌采购网

16863

DCDC模块电源说明DC-DC是用开关电源的思想实现的。DC-DC有降压和升压两种,在这里只说降压,比如说你给DC-DC输入10V,DC-DC内部有个振荡器和斩波模块,例如,把在一个时间段允许10V通过,另一时间段内不允许10V通过(等于0v)。而在输出端有一个电容进行滤波,只要电容足够大,其结果就等于将中间的那个脉冲波形进行微积分,而输出一个5V的直流波形。这个降压的过程相对于稳压模块来说,更大

芯城品牌采购网

10755

DDC控制器简介它代替了传统控制组件,如温度开关、接收控制器或其它电子机械组件,性能优于单片机、PLC等,是各种建筑环境控制的通用模式。DDC系统是利用微信号处理器来做执行各种逻辑控制功能,它主要采用电子驱动,但也可用传感器连接气动机构。DDC系统的最大特点就是从参数的采集、传输到控制等各个环节均采用数字控制功能来实现。同时一个数字控制器可实现多个常规仪表控制器的功能,可有多个不同对象的控制环路。

芯城品牌采购网

18109

DC电源插座封装种类DC插座分为两种封装:SMT贴片封装、DIP插件封装。DC电源插座型号规格DC电源插座中心针有:0.5mm/0.7mm/1.0mm/1.1mm/1.3mm/1.65mm/2.0mm/2.5mm/3.0mmDC电源插座技术指标接触电阻:ContactResistance≤0.03mmΩ额定负荷:RatedLoad30VDC0.5A绝缘电阻:InsulationResistance

芯城品牌采购网

18020

IDC连接器材料绝缘材料:尼龙46:UL94V0・触点材料:磷青铜・电镀:锡镍・耐久性:3个周期IDC连接器特点和优点接触系统已经被用来检验冲击、震动的自动化水平,而且温度循环也证明了它们的可靠性和坚固性。・IDC的接触点提供了一个气密连接线的导体,外壳已设计抓住电线的绝缘层,甚至是在最苛刻的条件下提供了及时的应变措施。・低和高容量的装配工具相匹配产量・降低成本与焊接或压接过程・最高可达260摄氏

芯城品牌采购网

11070

DC-DC转换器工作原理什么是DC呢?它表示的是直流电源,诸如干电池或车载电池之类。家庭用的220V电源是交流电源(AC)。若通过一个转换器能将一个直流电压(3.0V)转换成其他的直流电压(1.5V或5.0V),我们称这个转换器为DC-DC转换器,或称之为开关电源或开关调整器。A:DC-DC转换器一般由控制芯片,电感线圈,二极管,三极管,电容器构成。在讨论DC-DC转换器的性能时,如果单针对控制芯

芯城品牌采购网

14227

MPS携新型ACDC电源解决方案迎接低碳新时代-芯城品牌采购网

低碳时代到来,引领小型化和高效率趋势开关电源在80年代替代线性电源之后,电源效率得到了极大的提升,尺寸也大大减少。随着开关电源在各个应用上的不断发展和消费者对便携性的要求,开关电源继续朝着小型化,轻量化的趋势发展。近年来,碳达峰、碳中和“3060”目标开启了低碳新时代,随着节能减排的要求越来越严,人们对环保节能低耗绿色提出了更高要求,对开关电源的能效标准也越来越严。比如,欧盟执委会最新的CoCV5

芯城品牌采购网

12170

常见的ADC类型及原理-芯城品牌采购网

ADC类型积分型ADC优点:积分型ADC分辨率高,位数可做到12位甚至更高线性度非常好。本质上,输入端与一个集成的参考电压相比较来决定输出端,所以线性度将取决于比较器的精度。电路实现拓扑简单,用于实现这些设备的元件相对较少,因此电路相对简单且生产成本较低。缺点:主要缺点是转换速度慢。N位ADC,输出可能需要长达2个N的时钟周期来转换单个采样点转换原理都是基于对电压积分并将积分后电压与另一电压比较以

芯城品牌采购网

12093

STM32MCU如何通过ADC模拟来实现看门狗掉电保存-芯城品牌采购网

STM32系列MCU单片机芯片很多时候我们需要将程序中的一些参数、数据等存储在EEPROM或者Flash中,达到掉电保存的目的。但有些情况下,程序需要频繁的修改这些参数,如果每次修改参数都进行一次保存,那将大大降低存储器的寿命。尤其是单片机内部Flash,以STM32F030K6T6为例的MCU芯片,擦写寿命只有1000次。当然,这是最小值,实际可能比这个多,但也是有风险。因此,最好的办法就是在程

芯城品牌采购网

14693

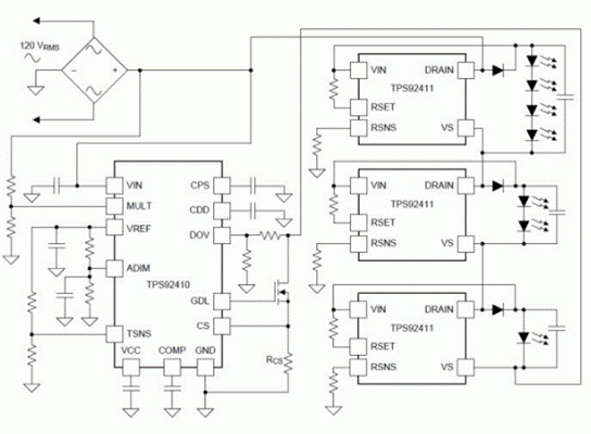
如何解决AC到DC线路驱动器问题-芯城品牌采购网

LED应用需要直流电才能运行。然后,本文将介绍一些当前的AC到DC线路驱动器问题,以及制造商如何解决该问题以便为LED提供DC电源。背景操作LED系统的最简单方法是拥有随时可用的DC电源,例如可用来驱动电流的电池。使用电池作为直流电源的优点是可以设计相对简单的电路,该电路可以根据所使用的LED的特定电压在相对安全的电压下进行操作。今天部署的许多分立照明类LED的标称电压约为3VDC,可以串联,并联

芯城品牌采购网

13057

基于高性能ADC的都市基站设计方案-芯城品牌采购网

引言随着中国开始在人口密集的都市部署第三代(3G)无线业务,各种客观局限性驱使用户对高性能模数转换器(ADC)提出更多重要需求。高速ADC的应用多种多样,但低功耗是用户普遍要求的关键因素。要为用户的最终产品提供具有竞争性的优势,ADC需要在更低的功率和更小的尺寸基础上实现高分辨率、高速度和高性能。3G基础设施要求高速ADC在GSM、WCDMA和TD-SCDMA基站的接收(Rx)和发射(Tx)通路中

芯城品牌采购网

13082

11月23日消息,IDC发布报告指出,相较PC和服务器,更看好智能手机明年表现。智能手机最坏的情况可能已经过去,市场在明年下半年有望恢复正常。在全球需求疲软和前景不明朗的经济背景下,智能手机市场仍在挣扎,包括韩国三星电子和苹果在内的所有制造商都受到影响。然而只有苹果第三季度出现正增长,iPhone销售额同比增长9.7%,共实现426.26亿美元(约合人民币3088亿元)销售收入。了解到,三季度出货

芯城品牌采购网

14869

采用MSP430F2274和TDC-GP2实现油田测量系统的设计-芯城品牌采购网

1、引言随着我国经济的快速发展,对石油的需求量越来越大,因此我国许多油田纷纷采用多种办法来提高油气产量。例如:各大油田都成立了自己的研究机构,充分利用油田自身的人才和资金的优势,研制油田钻井、测井所急需的仪器。许多油田特别是东部和东北地区的开采时间较长的油田,对油井进行二次开采,以提高油气产量等等。而对于油井的二次开采,往井下注水是现在应用广泛,且效率较高的一种方法。现在油田对注水技术的要求越来越

芯城品牌采购网

13262